This blog builds on our previous blog on writing an incident response policy. This blog will not discuss mission, purpose, strategies, goals or management approval sections. These sections do appear in our plan but we covered them in our previous blog.

An incident response plan documents an organization’s approach to responding to incidents. The plan should meet your requirements related to your mission, size, and structure.
This blog builds on our previous blog on writing an incident response policy. This blog will not discuss mission, purpose, strategies, goals or management approval sections. These sections do appear in our plan but we covered them in our previous blog.
This blog will focus on the creation of an incident response plan. We found two authoritative sources detailing components of an incident response plan. The first source is NIST SP 800-61 Rev 2 which is the Computer Security Incident Handling Guide. The second is from Carnegie Mellon University (CMU). Their publication is Incident Management Capability Assessment.

The plan elements cited by CMU go well beyond the requirements listed by NIST. Each organization will tailor their own elements into their plan.
For our template, we opted to incorporate those headings with bold font in the venn diagram. We tailored out the organizational relationship as it is specific to each organization. Organizations can use the template as a benchmark for their own maturity.
Defining the organization’s philosophy to incident management helps define the services performed. Incident management is a broader term that describes activities outside of incident handling. Incident response is the last step in the incident handling process.

The five steps defined in our incident management model include:
Preparing and protecting support the incident response capability. These processes involve putting staff, technologies, policies and procedures in place . The Detect, Triage, and Respond processes are sequential. Responses can inform future preparation and protection processes.




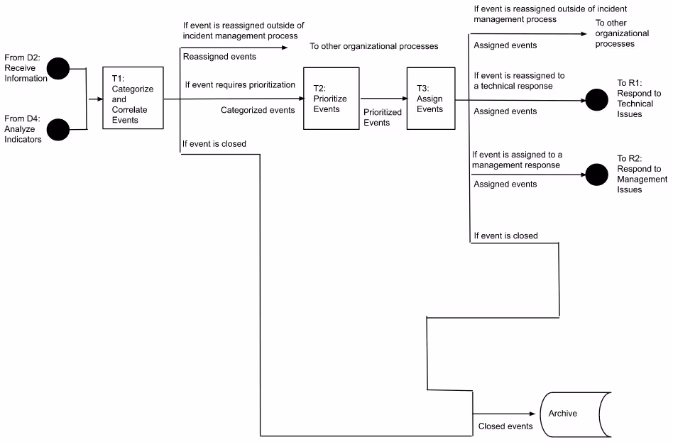
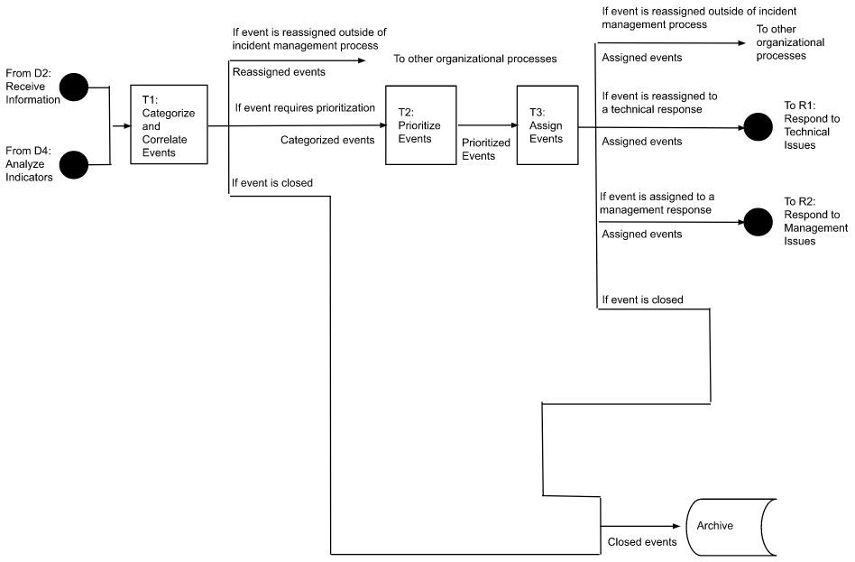
Identifying the processes allows us to define the specific services performed.
We categorize incidents using the CSIRT Case Classifications. The Forum of Incident Response and Security Teams (FIRST) manages this publication. We created categories in our plan to identify who handles these categories. We identify any external organizations who handle incidents on our behalf.

Preparation includes establishing a capability to respond and preventing incidents.
We outfitted each incident response team with a jump kit. The jump kit contains many of the same materials listed above and is ready to go at all times. The laptop performs packet sniffing, malware analysis, and other actions that risk contamination. We reinstall all software software applications before using it for another incident.


The incident response team plays a critical role identifying security gaps. Securing networks, systems and applications is outside the scope of incident management. Keeping the number of incidents low protects the incident response process. We opted to include a brief summary of some of the main practices for securing our systems.

It isn’t practical to develop step-by-step instructions for handling every incident. NIST recommends organizations focus on handling incidents using common attack vectors. Our plan places emphasis on the following common methods of attack:
Signs of an incident fall into two categories. A precursor is a sign that an incident may occur in the future. An indicator is a sign that an incident may have occurred or is occurring.
Examples of precursors include announcements of new exploits or threats from a group. Examples of indicators include antivirus detecting unusual deviations from typical network traffic flows.
Our plan identifies the methods employed to detect incidents:
The analysis begins when the team believes that an incident has occurred. The team determines the scope and documents who originated the incident. They also assess how the incident is occurring. This initial analysis provides enough information for prioritization. Out plan identifies practices that support initial analysis and validation of incidents:
We document and timestamp every step taken during incident handling. The incident handler signs and dates every document related to the incident. Handlers work in teams of at least two. One person records and logs events while the other performs the technical tasks.
We restrict access to incident data as it contains sensitive information. Only authorized personnel have access to the incident database. We encrypt communications and documents so that only authorized personnel can read them.
We collect evidence according to specific procedures. This ensures we meet all applicable laws and regulations. Evidence gathering follows the four-phase forensic process. This process includes collection, examination, analysis and reporting.

Forensic tools and techniques examine data to extract relevant information. We analyze the data to answer the questions that were the impetus for performing the collection. We report results to detail other actions and improvement recommendations.
We account for evidence at all times. We use a chain of custody form when transferring evidence from person to person. This details the transfer and includes each party’s signature. We keep a detailed log for all evidence that tracks the following information:
Identifying an attacking host is time-consuming. It can prevent us from achieving our primary goal, minimizing business impact. We often perform the following activities to identify the attacking host.
The Forum of Incident Response and Security Teams (FIRST) manages a list of categories. There are a couple reasons organizations should classify incidents. First, certain categories may warrant higher sensitivities and more restricted communications. Second, having discrete categories allows for more detailed analysis of performance. Here are the categories we identify in our policy:

The functional and information impacts as well as the recoverability effort determine prioritization. The following tables detail the categories of each factor:
Functional Impact of the Incident - categorizes the negative impact to business functions.

Information Impact of the Incident - categorizes the effect on the organization's data. The information impact categories are not exclusive (except for "none").

Recoverability Effort of the Incident - categorizes the resources required to recover.

We calculate Business Impact by combining the functional and information impacts. We determine criticality as a function of the business impact and recoverability effort. We assign criticality levels using the CSIRT criticality matrix:

The FIRST incident categories relate to a sensitivity classification table. Here is how we introduced the sensitivity matrix in our plan:
Incident managers apply the “need to know” when communicating case details. The sensitivity matrix classifies cases according to sensitivity levels.
Communication methods during incident handling include the following:



Responding to and recovering from a declared incident often requires two primary actions:
Containment strategies vary based on the type of incident and assessed impact. Criteria for determining the appropriate strategy includes:
The actual methods of containment vary depending on the systems and information affected. Containment activities for each major incident type include:

After containing an incident, eradication will prevent the attacker from regaining access. Eradication involves eliminating components of the incident and mitigating exploited vulnerabilities. Eradication can include:
We conduct eradication and recovery in a phased approach. Prioritization determines remediation steps. The early phases increase the security with relative quick high value changes. The later phases should focus on longer-term changes such as infrastructure changes. Eradication actions are often Operation System (OS) or application-specific. Detailed procedures are outside the scope of this document.
We restore systems to normal operations in the recovery phase. Recovery actions are often OS or application-specific. Detailed procedures are outside the scope of this document. Recovery may involve actions such as:




We hold a "lessons learned” meeting within several days of a major incident. This meeting helps improve security measures and the incident handling process. We sometimes hold meetings for small incidents. Especially if they use new methods that are of widespread concern and interest. Attendees include those involved in the incident and those who might help in the future. We document notes from these meetings using the Post-incident Meeting Minutes.
We create a follow-up report for each major incident. The report includes:
We conduct a post-mortem analysis immediately following a major incident. This may lead to updates made to our incident response policies and procedures. We collect actionable data throughout the incident handling process. We may use the data to:
We keep security incident records according to the General Records Schedule (GRS). We keep computer security incident handling evidence and reports for three years. Records include:


The legal department has approved information sharing with these external organizations:

Several internal departments coordinate through the incident response process, including:





In nec dictum adipiscing pharetra enim etiam scelerisque dolor purus ipsum egestas cursus vulputate arcu egestas ut eu sed mollis consectetur mattis pharetra curabitur et maecenas in mattis fames consectetur ipsum quis risus mauris aliquam ornare nisl purus at ipsum nulla accumsan consectetur vestibulum suspendisse aliquam condimentum scelerisque lacinia pellentesque vestibulum condimentum turpis ligula pharetra dictum sapien facilisis sapien at sagittis et cursus congue.
Convallis pellentesque ullamcorper sapien sed tristique fermentum proin amet quam tincidunt feugiat vitae neque quisque odio ut pellentesque ac mauris eget lectus. Pretium arcu turpis lacus sapien sit at eu sapien duis magna nunc nibh nam non ut nibh ultrices ultrices elementum egestas enim nisl sed cursus pellentesque sit dignissim enim euismod sit et convallis sed pelis viverra quam at nisl sit pharetra enim nisl nec vestibulum posuere in volutpat sed blandit neque risus.

Feugiat vitae neque quisque odio ut pellentesque ac mauris eget lectus. Pretium arcu turpis lacus sapien sit at eu sapien duis magna nunc nibh nam non ut nibh ultrices ultrices elementum egestas enim nisl sed cursus pellentesque sit dignissim enim euismod sit et convallis sed pelis viverra quam at nisl sit pharetra enim nisl nec vestibulum posuere in volutpat sed blandit neque risus.
Feugiat vitae neque quisque odio ut pellentesque ac mauris eget lectus. Pretium arcu turpis lacus sapien sit at eu sapien duis magna nunc nibh nam non ut nibh ultrices ultrices elementum egestas enim nisl sed cursus pellentesque sit dignissim enim euismod sit et convallis sed pelis viverra quam at nisl sit pharetra enim nisl nec vestibulum posuere in volutpat sed blandit neque risus.
Vel etiam vel amet aenean eget in habitasse nunc duis tellus sem turpis risus aliquam ac volutpat tellus eu faucibus ullamcorper.
Sed pretium id nibh id sit felis vitae volutpat volutpat adipiscing at sodales neque lectus mi phasellus commodo at elit suspendisse ornare faucibus lectus purus viverra in nec aliquet commodo et sed sed nisi tempor mi pellentesque arcu viverra pretium duis enim vulputate dignissim etiam ultrices vitae neque urna proin nibh diam turpis augue lacus.